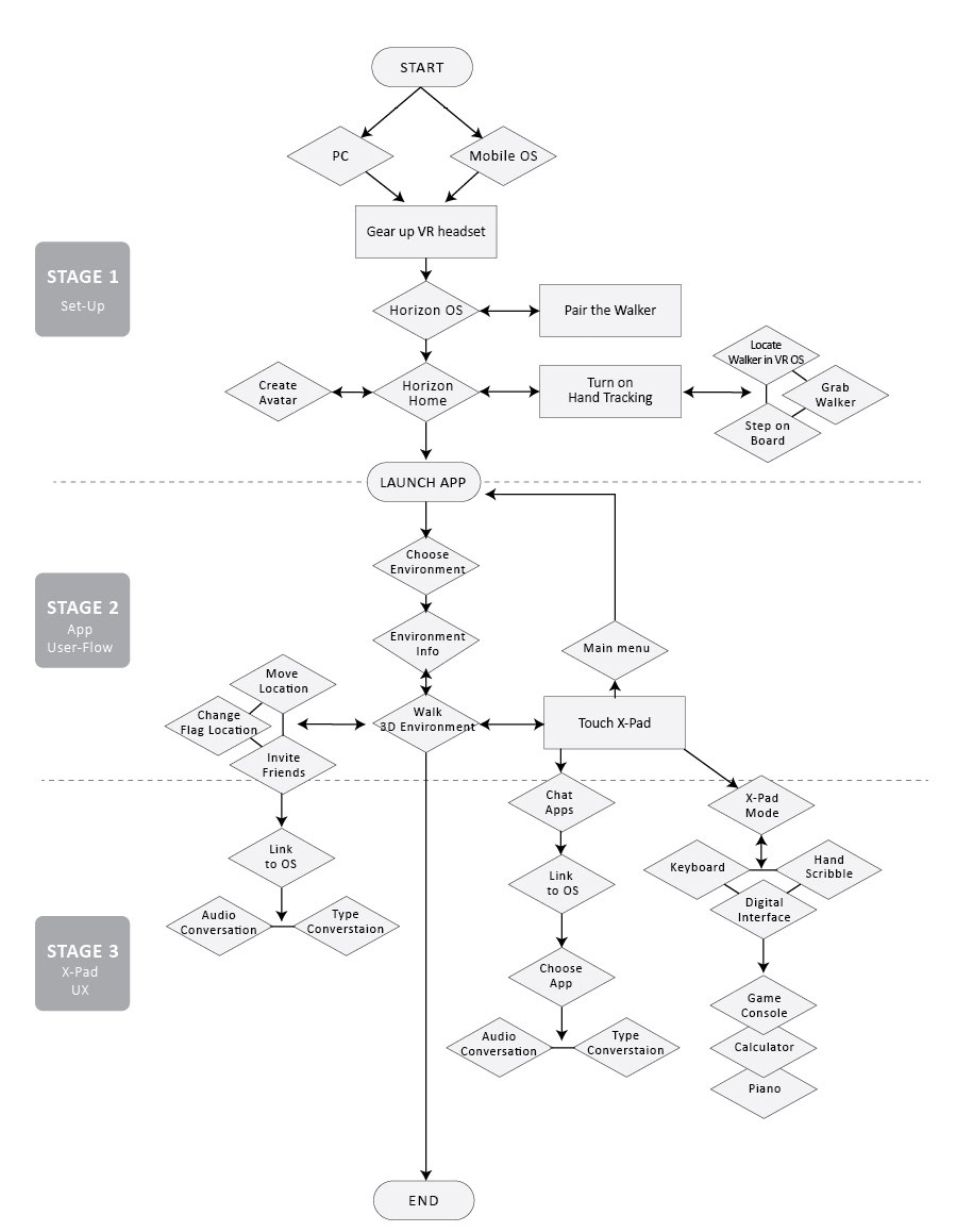
Takawa VR integrates 3D content with a walking device, providing an immersive VR experience. The user interface in the 3D VR setting features interactive animation and 3D rendering. Additionally, the UX and UI on the X-pad hardware allow for user control and interaction during VR walking. 
"This chart shows the user flow from hardware setup to software login and interaction with X-pad interface options.
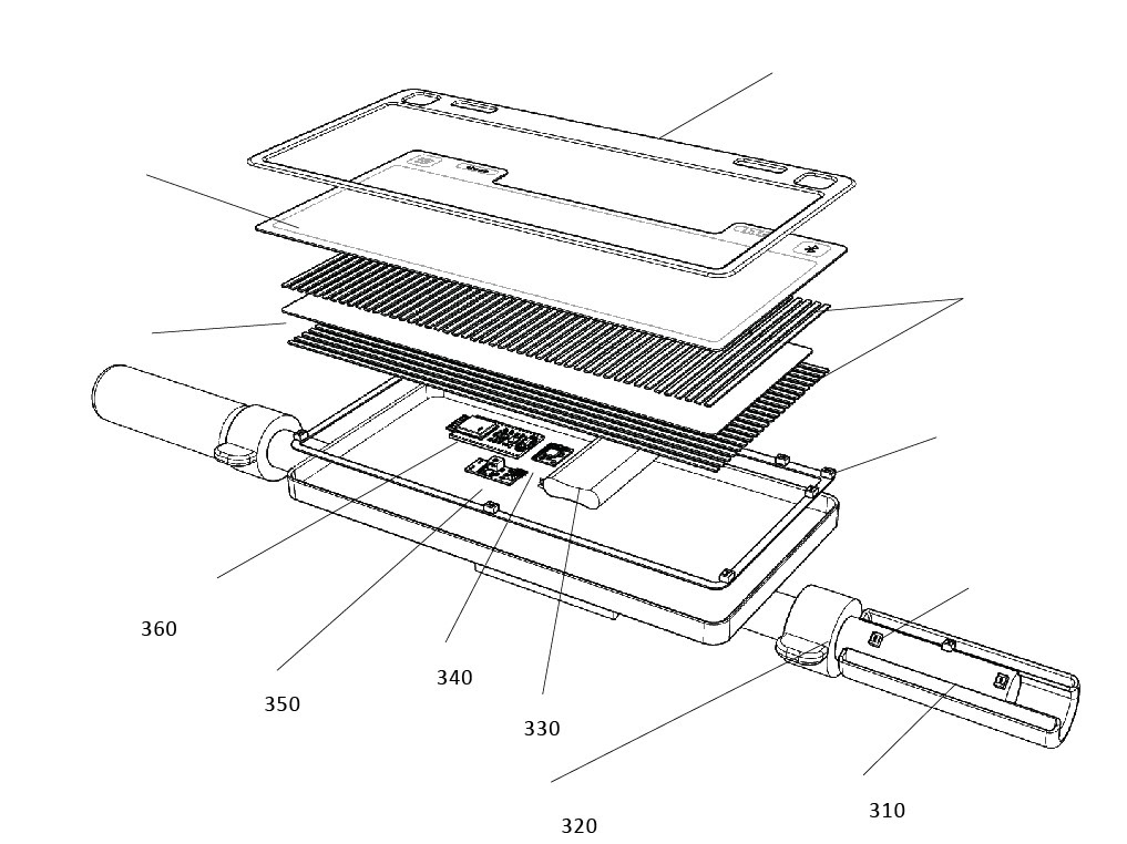
The hardware layout design appears straightforward in reality, yet it reveals numerous options in the VR setting
Design from scratch concept to detail design and drawing for prototypes. Patent pending. 
Workflow and scenarios for hardware-software interaction in VR mode, along with the interface layout for the Takawa App on the VR platform.
Back to Top